logo

Houzz США: Мини-дача размером с кровать

Дом размером с кровать прямо посреди пустыни? Cтудент архитектурной школы Талиесин доказал, что это неплохой вариант для отдыха на природе

Houzz Россия
Houzz Россия

6 мар. 2015

Обновлено 10 мар. 2015

Архитектурная школа Талиесин, по сути, была основана Фрэнком Ллойдом Райтом (Frank Lloyd Wright). Изначально Талиесином называлась легендарная резиденция архитектора, построенная им в 1911-м в стиле «домов прерий» в Висконсине. Много позже, в 1937-м, появляется и Западный Талиесин — в Аризоне, где Райт проводил зимы в течение 20 последних лет своей жизни. Сегодня в Западном Талиесине находится штаб-квартира Фонда Фрэнка Ллойда Райта и архитектурная школа его имени.

Райт всегда много работал со студентами, и Западный Талиесин он тоже осваивал и застраивал вместе с учениками. На первых порах там был организован временный лагерь из тентовых конструкций. Ученики Райта, например, практиковались в проектировании и строительстве скромных жилищ, органично вписанных в ландшафт пустыни. Студенты Талиесина строят их и по сей день — реализация собственного проекта в пустыне входит в обязательную программу обучения.

Проект Дэйва Фрейзи — одно из таких жилищ, которое он разработал и построил в 2010 году, когда был студентом Талиесина. Оно представляет собой убежище прямо посреди пустыни. Основная идея заключалась в том, чтобы создать небольшое, но комфортное пространство, в котором можно было бы наслаждаться жизнью на лоне дикой природы.

О проекте
Место: Скоттсдейл, Аризона
Размер: Примерно с кровать
Кто здесь живет: Студент Талиесина, Архитектурной Школы имени Фрэнка Ллойда Райта
Автор проекта: Дэйв Фрейзи (Dave Frazee)
Интересные факты: Большинство жилищ студентов Талиесина, которые они строят в пустыне, — временные. В отличие от них, эта постройка — постоянная, и студенты школы до сих пор по очереди пользуются ею для кратковременного отдыха.
Фото: Натан Рист (Nathan Rist) и Дэйв Фрейзи
Miner’s Shelter («шахтерское убежище») — так Дэйв назвал свою постройку. Когда-то в этих местах добывали медь и серебро, и среди пустыни было разбросано немало хижин, в которых жили горняки. На месте одной из таких хижин Дэйв и возвел свое « убежище » . Всё, что от нее осталось, — это бетонный фундамент и камин с дымоходом. Дэйв Фрейзи использовал эти элементы и интегрировал их в свой проект. На фото Дэйв позирует у входа в свою аризонскую « дачу » . Здесь как раз хорошо видны основные составляющие всей постройки: стеклянный фасад с раздвижной дверью, прочный бетонный фундамент с Г-образным бортиком и камином.
С обратной стороны домик оформлен листами окисленной стали, благодаря цвету которых он органично вписывается в пейзаж. Боковые окна расположены на противоположных сторонах « дачи » ровно друг напротив друга. В открытом состоянии они создают отличную вентиляцию.
Фрэнк Ллойд Райт, создатель «стиля прерий», считал, что архитектура должна существовать в гармонии с природным ландшафтом и, конечно же, был противником явной симметрии. На первый взгляд может показаться, что решение Дэйва противоречит этой идее. Особенно, если смотреть на домик с того фасада, где окисленные стальные листы и бетон создают вполне симметричную композицию. На самом же деле, как мы уже видели на первом фото, конструкция состоит из целого ряда различных несимметричных элементов.
Если посмотреть повнимательнее, то видно, что обшитая стальными листами часть домика нависает над землей, не имея опоры. Дэйв вписал свою « дачу » в окружающий пейзаж максимально деликатно, практически ничего в нем не нарушая.
С этой стороны небольшое студенческое убежище скорее напоминает современный дом в миниатюре. Строгая геометрия форм, панорамное окно во всю стену, терраса перед «домом» — характерные черты современной архитектуры, в которой Дэйв смог потренироваться на практике.
Эскизы Дэйва иллюстрируют две основные идеи, от которых он отталкивался, проектируя интерьер своего домика: небольшая полка Г-образной формы и вид, открывающийся из окна. А что, собственно, нужно еще в убежище, предназначенном для уединенного отдыха на природе?
На полку можно поставить книги, но, поскольку домик не подключен к электричеству, предпочтение отдается свечам как единственному источнику освещения по ночам. Деревянный каркас стен и потолка покрыт шпатлевкой без краски, что объединяет интерьер с каменистым пейзажем пустыни за окнами. Сами окна снаружи кажутся небольшими, изнутри же воспринимаются совсем иначе, буквально «впуская» природу в домик. В одно из них заглядывают ветви растущего рядом с домиком дерева.
Из другого окна открывается вид на Долину Финикс. Стена рядом с ним отделана березовой фанерой и одновременно служит изголовьем кровати. Вид, открывающийся из панорамного окна, вполне себе открыточный — с холмом на горизонте и гигантским кактусом на первом плане. Бетонная площадка с бортиком по краю воспринимается отсюда как последние остатки цивилизации в дикой пустыне. Камин с дымоходом, к которому «примкнул» домик, позволяет обогревать его по ночам.
На плане местности обозначены постройки других студентов . Часть из них до сих пор используется, а от некоторых остались лишь руины — как те, что нашел и интегрировал в свой проект Дэйв. Этот план поясняет и стратегию расположения построек: во многом его предопределяют деревья. Учитываются также и другие факторы — такие, как дренаж и циркуляция воздуха, но решающим является, конечно же, существующий ландшафт и то, как постройка будет с ним сочетаться.
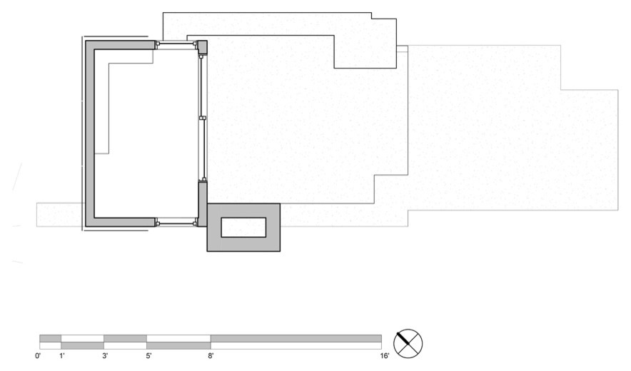
План сверху дает нам более полное представление о том, как домик Дэйва соотносится с камином и бетонной площадкой перед ним. На плане также видно, что часть домика (как раз та, что отделана стальными листами) выходит за границы старого фундамента. По словам Дэйва, воздух свободно циркулирует под этой частью постройки, благодаря чему летом она меньше перегревается внутри.
План сбоку показывает, как именно дом расположен на участке, слева видны дополнительные опоры для поддержки конструкции. Менее заметная, но не менее важная деталь — небольшой наклон крыши, чтобы вода во время дождя стекала в одном направлении. «Некоторые студенты придумывают проекты без крыши, но ночевать в них может быть проблематично — тем более, что с декабря по апрель тут идут довольно интенсивные дожди », — поясняет Дэйв.
Домик Дэйва Фрейзи — очень продуманный проект, который не только органично сочетается с окружающей средой, но и представляет собой вполне комфортное убежище для медитативного отдыха в пустыне. Кстати, в реализации Дэйву помогали другие студенты школы Талиесин — всего более 25 человек.

Комментарии 2

inkluch

6 л.

А с сан.узел где?????????
Уединённо*

Оставьте комментарий

Смотреть похожие темы

Читать похожие статьи