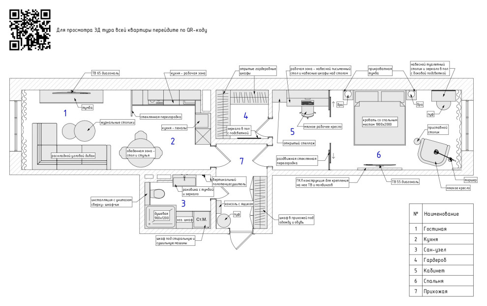
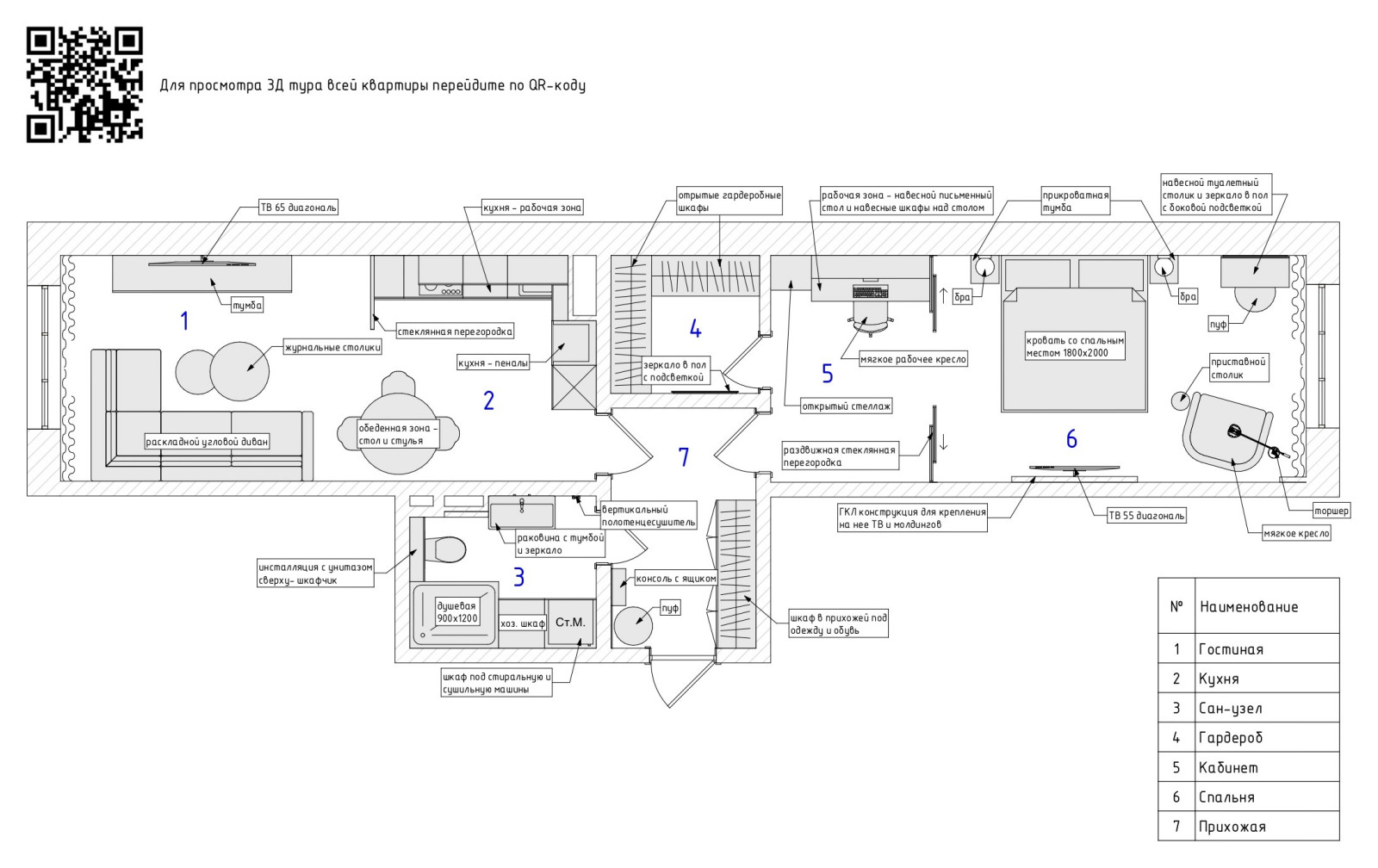
Профиль пользователя1 к кв ЖК ЮггеГод реализации: 202420 фотографийПоделитьсяСохранитьСан-узелПоделитьсяСохранитьСан-узелПоделитьсяСохранитьСан-узелПоделитьсяСохранитьСан-узелПоделитьсяСохранитьСан-узелПоделитьсяСохранитьПрихожаяПоделитьсяСохранитьПрихожаяПоделитьсяСохранитьГардеробнаяПоделитьсяСохранитьГардеробнаяПоделитьсяСохранитьКухня-гостинаяПоделитьсяСохранитьКухня-гостинаяПоделитьсяСохранитьКухня-гостинаяПоделитьсяСохранитьКухня-гостинаяПоделитьсяСохранитьКухня-гостинаяПоделитьсяСохранитьСпальняПоделитьсяСохранитьСпальняПоделитьсяСохранитьКабинетПоделитьсяСохранитьСпальняПоделитьсяСохранитьСпальняПоделитьсяСохранитьПланировочное решениеПоделитьсяСохранить