Трехкомнатная квартира в сталинском доме

Другие фотографии в проекте Трехкомнатная квартира в сталинском доме

Вопросы к фото 0

Задайте вопрос

Вам ответят эксперты. Пришлем уведомление, когда вам ответят

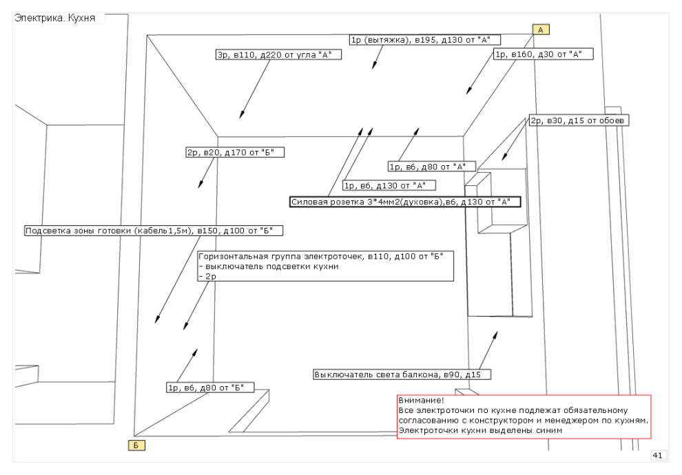
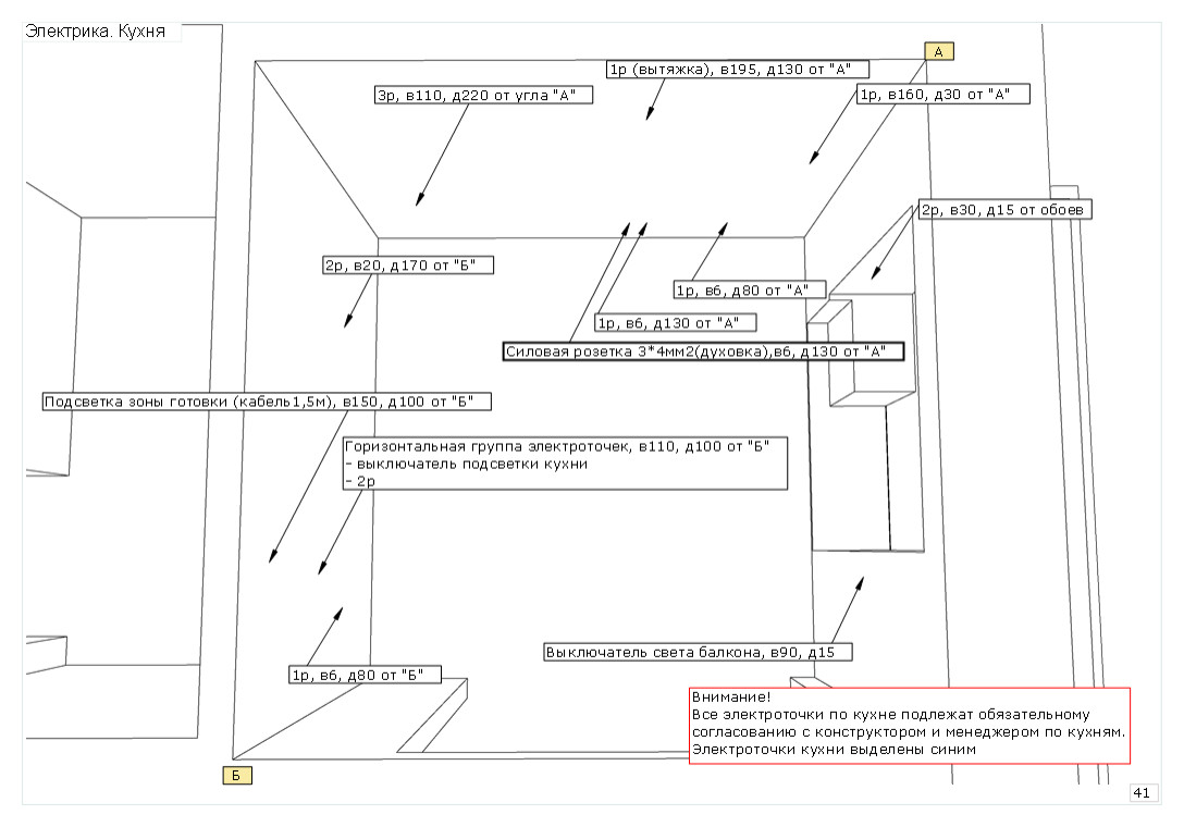
Челябинск, проектирование, технический дизайн, электрика, эскизы

Мария Шишкина

Мария Шишкина

Дизайнеры интерьера

Смотреть профиль

1

отзыв

5

Рейтинг

Трехкомнатная квартира в сталинском доме

На этом и следующих листах указания по монтажу электрики, учитывающие все пожелания заказчиков

Вопросы к фото 0